Study shows inhalable nanocatchers can protect lung cells against SARS-CoV-2

Safe and effective inhalable nanocatchers that contain human angiotensin-converting enzyme II (hACE2) have been recently developed by a group of researchers from China, providing a plethora of potential benefits in comparison to existing treatments against the coronavirus disease 2019 (COVID-19). The exact approach is delineated in-depth in a paper published in the Proceedings of the National Academy of Sciences of the United States of America (PNAS).

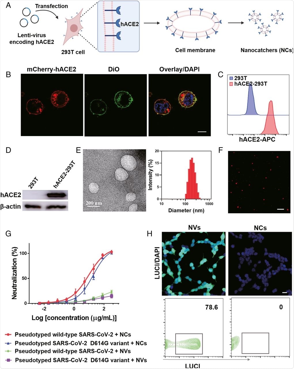
Fabrication and characterization of hACE2-containing NCs.

Image Credit: National Academy of Sciences

The severe acute respiratory syndrome coronavirus 2 (SARS-CoV-2) uses its spike glycoprotein on the surface to bind with the hACE2 for cell entry and subsequent infection. Consequently, the mutations of this glycoprotein can optimize its binding properties and, in turn, make the virus more transmissible and pathogenic.

Some studies have already investigated how cellular nanovesicles that harbor hACE2 can compete with host cells for SARS-CoV-2 binding, safeguarding them from infection. For example, one of them observed the activity of cellular nanosponges made from human macrophages or human lung epithelial type II cells.

Another study described decoy nanoparticles that can protect against COVID-19 by simultaneously adsorbing viruses and inflammatory cytokines, the latter being signaling molecules that are secreted from our immune cells (most notably helper T cells and macrophages).

In this new paper, a research group led by Dr. Han Zhang from the Institute of Functional Nano and Soft Materials at the Soochow University in Suzhou (China) designed ingenious hACE2-containing inhalable nanocatchers that act as competitors with host cells for viral binding.

Genetic engineering in full throttle

The approach of these researchers was to genetically engineer human embryonic kidney 293T cells with high expression (i.e. high density) of hACE2 in the form of neutralizing nanocatchers. Their spherical morphology was demonstrated with the use of electron microscopy and dynamic light scattering, and an average diameter was found to be around 200 nanometers.

Encouraged by such successful preparation of hACE2-containing nanocatchers, the researchers next aimed to assess their neutralization activity of SARS-CoV-2 by binding with its spike glycoprotein using. A vesicular stomatitis virus (VSV)–based pseudotyped SARS-CoV-2 was used as a model for this purpose (both wild-type and the D614G variant).

Finally, to prevent lung infection with SARS-CoV-2, they have developed an inhalable formulation by mixing hACE2-containing nanocatchers with mucoadhesive excipient hyaluronic acid, with the end goal to prolong the retention of nanocatchers in the lung after inhalation. This was also tested in a hACE2-expressing mouse model.

Successfully targeting viral binding

In conclusion, the hACE2-containing nanocatchers showed excellent neutralization propensity against pseudoviruses of both the wild-type SARS-CoV-2 and the D614G variant, which means they could act as potent competitors with host cells for viral binding - regardless of mutations.

Furthermore, mucoadhesive excipient hyaluronic acid was able to substantially improve the retention of nanocatchers in the lung, emphasizing a rather vigorous SARS-CoV-2 pseudovirus inhibition ability in the mouse model (primarily by using replication-defective adenovirus encoding for hACE2).

Even more importantly, nanocatchers were successfully developed in the lyophilized formulation with the assistance of cryoprotectant sucrose, increasing, in turn, the feasibility of their clinical usage (which includes transport issues and long-term storage).

A promising non-invasive strategy

The inhalation of drug-loaded nanoparticles represents a promising non-invasive strategy for the treatment of pulmonary diseases due to ease of administration, low systemic adverse effects, and favorable patient compliance. Furthermore, this study has shown that large-scale and timely production of hACE2-containing nanocatchers with the use of an engineered cell line is actually a feasible approach.

Our proposed strategy may have the potential to be implemented in the battle against COVID-19, especially in this urgent period with the frequent emergence of mutated viral strains”

Study Authors

Importantly, inhalable nanocatchers in the lyophilized formulation would enable long-term storage and, consequently, facilitate their future clinical usage. Hence, this work shed some light on one viable alternative approach to inhibit the infection with SARS-CoV-2 – even when faced with a rising number of mutations and variants of concern.

Source:
Journal references:
  • Rao, L. et al. (2020). Decoy nanoparticles protect against COVID-19 by concurrently adsorbing viruses and inflammatory cytokines. PNAS. https://doi.org/10.1073/pnas.2014352117.
  • Zhang, Q. et al. (2020). Cellular Nanosponges Inhibit SARS-CoV-2 Infectivity. Nano Letters. https://doi.org/10.1021/acs.nanolett.0c02278.
Dr. Tomislav Meštrović

Written by

Dr. Tomislav Meštrović

Dr. Tomislav Meštrović is a medical doctor (MD) with a Ph.D. in biomedical and health sciences, specialist in the field of clinical microbiology, and an Assistant Professor at Croatia's youngest university - University North. In addition to his interest in clinical, research and lecturing activities, his immense passion for medical writing and scientific communication goes back to his student days. He enjoys contributing back to the community. In his spare time, Tomislav is a movie buff and an avid traveler.

Citations

Please use one of the following formats to cite this article in your essay, paper or report:

  • APA

    Meštrović, Tomislav. (2021, July 27). Study shows inhalable nanocatchers can protect lung cells against SARS-CoV-2. News-Medical. Retrieved on January 15, 2026 from https://www.appetitescience.com/news/20210727/Study-shows-inhalable-nanocatchers-can-protect-lung-cells-against-SARS-CoV-2.aspx.

  • MLA

    Meštrović, Tomislav. "Study shows inhalable nanocatchers can protect lung cells against SARS-CoV-2". News-Medical. 15 January 2026. <https://www.appetitescience.com/news/20210727/Study-shows-inhalable-nanocatchers-can-protect-lung-cells-against-SARS-CoV-2.aspx>.

  • Chicago

    Meštrović, Tomislav. "Study shows inhalable nanocatchers can protect lung cells against SARS-CoV-2". News-Medical. https://www.appetitescience.com/news/20210727/Study-shows-inhalable-nanocatchers-can-protect-lung-cells-against-SARS-CoV-2.aspx. (accessed January 15, 2026).

  • Harvard

    Meštrović, Tomislav. 2021. Study shows inhalable nanocatchers can protect lung cells against SARS-CoV-2. News-Medical, viewed 15 January 2026, https://www.appetitescience.com/news/20210727/Study-shows-inhalable-nanocatchers-can-protect-lung-cells-against-SARS-CoV-2.aspx.

Comments

The opinions expressed here are the views of the writer and do not necessarily reflect the views and opinions of News Medical.
Post a new comment
Post

Sign in to keep reading

We're committed to providing free access to quality science. By registering and providing insight into your preferences you're joining a community of over 1m science interested individuals and help us to provide you with insightful content whilst keeping our service free.

or

While we only use edited and approved content for Azthena answers, it may on occasions provide incorrect responses. Please confirm any data provided with the related suppliers or authors. We do not provide medical advice, if you search for medical information you must always consult a medical professional before acting on any information provided.

Your questions, but not your email details will be shared with OpenAI and retained for 30 days in accordance with their privacy principles.

Please do not ask questions that use sensitive or confidential information.

Read the full Terms & Conditions.

You might also like...
Azelastine nasal spray prevents COVID-19 and rhinovirus infections